--> -->

Как отменить проведение документа в 1С: подробная инструкция для пользователей

Вы узнаете, как правильно отменить проведение документа в программе 1С, чтобы избежать ошибок и сохранить целостность данных. Мы предлагаем проверенные методы и советы, которые помогут вам успешно отменить проведение важных документов.


Перед отменой проведения документа внимательно изучите его содержимое и последствия для связанных данных.

Как удалить документ в 1С Бухгалтерия 8.3? Пошаговая инструкция

Убедитесь, что у вас есть необходимые права доступа и полномочия для отмены проведения документа в системе 1С.

Комплект документов на оплату в 1С. Проведение, корректировка. Часть 2

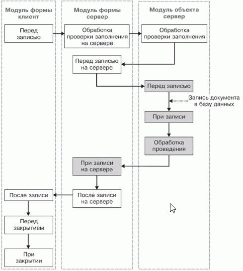
Используйте функционал программы 1С для отмены проведения документа, вместо простого удаления или редактирования его записей.

Как включить или отменить проводки по операции, введенной вручную в 1С: Бухгалтерии 3.0

Перед отменой проведения документа, создайте резервную копию базы данных, чтобы избежать потери информации.

Контрагенты в 1С Бухгалтерия 8.3 (3.0)

Обратитесь к специализированной литературе или обучающим материалам для более глубокого понимания процесса отмены проведения в 1С.

Как вывести кнопку \

Используйте специальные отчеты и аналитические инструменты системы 1С для отслеживания и контроля всех проведенных документов.

Внимательно следите за любыми предупреждениями или сообщениями об ошибках при отмене проведения документа в программе 1С.

Как отменить проведение документа в 1С

При возникновении сложностей, обратитесь за помощью к опытным специалистам или к сообществу пользователей программы 1С.

Обязательное уведомление в Роспотребнадзор, о котором мало кто знает

1C: Программирование. Жизнь после сертификата 1С Профессионал. Попытки трудоустройства.

Не забывайте осуществлять регулярное обновление программы 1С и использовать последние версии, чтобы учесть все исправления и доработки, связанные с процессом отмены проведения документов.

Сохраняйте логи или историю изменений, чтобы иметь возможность вернуться к предыдущим состояниям документов, если это необходимо.

Как отменить проведение документов при помощи групповой обработки

Проведение взаимозачета, перенос задолженности, списание задолженности + практика в 1С 8.3

Раздел: Азбука 1С